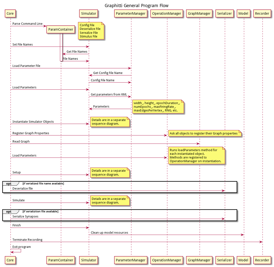
Graphitti Top-level Sequence Diagram
The following is a Diagram of the top-level simulator execution sequence. The object creation and simulation execution sequences are presented in separate diagrams.

Simulator Objects Creating Sequence Diagram
Graphitti uses the Factory Method and Singleton design patterns for instantiating the object types defined in the configuration file.

Simulator Setup Sequence Diagram
This Diagram represents an overview of the setup sequence.

Simulation Sequence Diagram
This Diagram represents an overview of the simulation process execution sequence.
